在化工、制药、食品等行业非常常见的实际问题。搅拌器的运行会严重干扰液位测量,导致读数波动、不准甚至完全失效。要解决这个问题,需要从 “理解干扰原理” 和 “选择应对方案” 两个方面入手。
一、搅拌器如何影响液位测量?
液面波动与漩涡:搅拌器会使液面产生剧烈波动、形成漩涡,导致接触式仪表(如浮球、导波雷达)或测量静压的仪表(如差压变送器)接收到不稳定信号。
介质特性变化:
产生气泡:尤其在搅拌易起泡的液体时,气泡层会使超声波、雷达信号的传输时间变长,导致读数虚高。
密度不均:搅拌不均匀的混合物(如固体悬浮液)时,介质密度在罐内分布不均,影响基于静压原理的仪表(如差压、浮筒)的准确性。
物理干扰与冲击:
搅拌叶轮可能直接接触到插入罐内的测量元件(如音叉、电容探头)。
流动的液体对测量元件产生冲击力,影响机械式仪表或造成磨损。
电气干扰:搅拌电机(特别是大功率电机)可能产生电磁干扰,影响模拟信号传输或智能仪表的电子单元。
二、解决方案与选型建议
解决思路主要是:避开干扰、对抗干扰、优化安装。
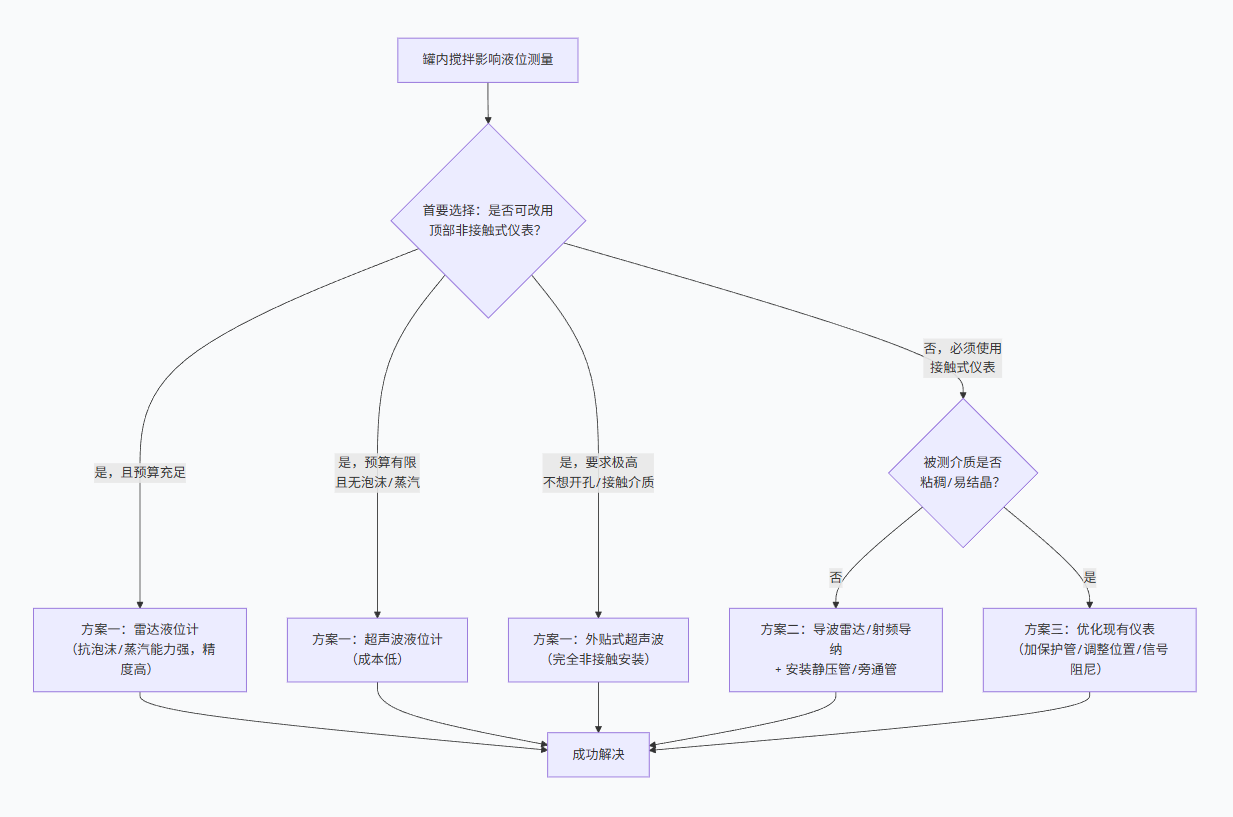
方案一:首选——非接触式测量(从顶部安装)
这类仪表不与被搅拌液体接触,受流动影响最小。
雷达液位计(高频/调频连续波雷达):
优点:精度高,几乎不受介质密度、气泡、蒸汽影响。
关键点:对于易产生泡沫或漩涡的工况,建议选择带有“虚假回波抑制”功能的高性能仪表。安装时尽量远离进料口和搅拌轴,安装在罐顶的稳定区域。
超声波液位计:
优点:成本较低,适用于大多数液体。
注意:对泡沫和蒸汽非常敏感!如果搅拌会产生大量泡沫或蒸汽(如加热搅拌),超声波可能会失效。适用于泡沫少、蒸汽不大的清洁液体。
外测式(粘贴式)超声波液位计:
优点:完全非接触,在罐外壁测量,彻底杜绝了与搅拌液体的任何干扰。适用于金属罐壁。
注意:对罐壁清洁度、厚度有要求,且价格较高。
方案二:接触式测量的优化方案
如果必须或已经在使用接触式仪表,可以尝试以下方法:
使用导波雷达液位计或射频导纳,并加装 “静压管”或“旁通管”:
原理:在罐内或罐外安装一根垂直的管子(底部与罐体连通),将探头安装在管内。管子起到了平息液面波动、隔离漩涡和气泡的作用。
优点:能有效稳定液面,保护探头免受冲击。
缺点:可能造成轻微堵塞,不适合粘稠或易结晶的介质;需要定期清洁。
优化安装位置:
将探头安装在远离搅拌叶轮和液流直接冲击的位置,如罐壁的稳定区域。
调整仪表参数:
增加阻尼:在变送器设置中增加“阻尼”时间,可以平滑输出信号,滤除快速波动。但会降低响应速度。
信号滤波:使用PLC或DCS系统对采集到的信号进行软件滤波。
方案三:特殊场景方案
对于静压式(差压/压力)液位计:
使用毛细管远传法兰:将膜片与变送器通过毛细管分离,可以将变送器安装在远离振动和干扰的地方。
在引压管上增加阻尼阀:机械式地平滑压力波动。
对于浮球/浮筒式液位计:
在其外部加装保护套管/防浪栅,隔离流动液体的直接冲击。
总结与决策流程图
当你遇到此问题时,可以按以下步骤思考:

最终建议:
对于新建项目或允许改造的项目,优先考虑采用高频雷达液位计,它是目前应对带搅拌工况最可靠、最通用的解决方案。对于现有系统的改造,可根据介质特性、安装条件和预算,选择加装静压管或改用外测式超声波等方案。